Category: InformationalOlli Vanhoja
2010
2010
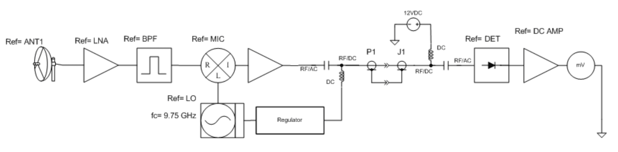
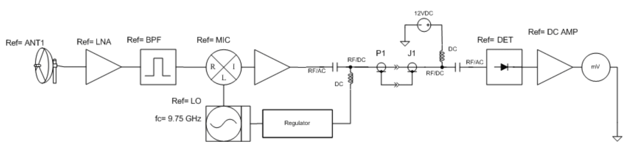
11.68 GHz Microwave Radiometer



This microwave radiometer measures the thermal noise emitted by near-by bodies at 12 GHz band. The LNB was an ordinary SAT-TV LNB recycled for this project, and other parts were mostly initially built for some other projects as reusable modules. The device was mostly built to prove how everything around us emits a little bit of energy at this band and how significant the change is when a body is heated.
Specs
| fc | 11.68 GHz |
| B | 2.05 GHz |
| NF_LNB | 0.4 dB |
| IF | 1.69 GHz |


